Бесплатно по России
Логометрический линейный датчик Холла A1323LUA, производства компании Allegro MicroSystems, оптимизированный по чувствительности и температурной стабильности, обеспечивает изменение выходного напряжения, пропорциональное приложенному извне магнитному полю. В состоянии покоя выходное напряжение датчика равняется строго половине напряжения питания. Чувствительность в нормальных условиях достигает 2,5 мВ/Гаусс.
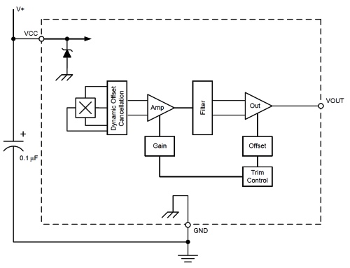
Датчик A1332LUA выполнен по монолитной BiCMOS схеме, которая объединяет чувствительный элемент Холла, схему с улучшенной термокомпенсацией для уменьшения внутреннего дрейфа параметров, усилителя с высоким коэффициентом усиления, а также низкоомный выходной каскад rail-to-rail.
Благодаря своим отличительным особенностям, датчик Холла A1323LUA идеально подходит для использования в жестких климатических условиях, присутствующих в автомобильных и промышленных системах позиционирования.
Отличительные особенности:
