Бесплатно по России
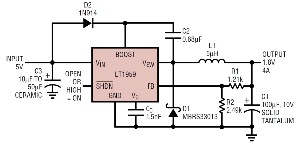
Понижающий импульсный преобразователь LT1959IR, производства компании Linear Technology, представляет собой интегральный стабилизатор с частотой преобразования 500 кГц и минимальным выходным напряжением от 1,21 В. Его силовой ключ на 4,5 А размещается совместно с генератором, схемой управления и логическими цепями в общем полупроводниковом кристалле. Высокая частота переключения позволяет значительно уменьшить размер внешних компонентов.
Коэффициент полезного действия преобразователя LT1959IR поддерживается в широком диапазоне выходных токов. Дополнительный повышающий напряжение конденсатор используется для достижения режима насыщения силового ключа. В режиме покоя собственный ток потребления не превышает 3,8 мА.
Преобразователь LT1959IR умещается в корпус D2PAK с семью выводами, обеспечивая полную защиту от короткого замыкания в каждом цикле, а также отключение при перегреве. В качестве внешних элементов можно использовать стандартные компоненты для поверхностного монтажа, включая катушку индуктивности и конденсаторы. Функция отключения помогает снижать ток собственного потребления до 15 мкА. Вход логического сигнала внешней синхронизации позволяет увеличивать частоту внутреннего генератора с 580 кГц до 1 МГц.
Отличительные особенности:
Области применения: портативные компьютеры, системы с батарейным питанием, зарядные устройства, системы распределенного питания, DC-DC преобразователи.
