0
Ваша Корзина
A3952SEB – Описание
Технические характеристики
- Мостовая схема управления двигателями постоянного тока
- Выполняемые функции: мостовое включение выходных каскадов
- ШИМ управление выходными каскадами
- Логические входные каскады
- Напряжение на выходе: 50 В
- Рабочая температура: -20°C ~ 85°C
- Тип корпуса: 28-PLCC
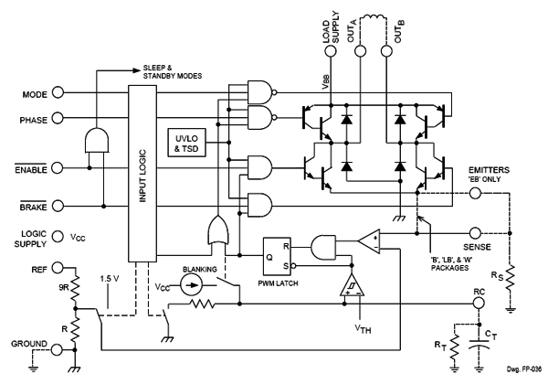
Функциональная блок-схема

Назначение выводов

