0
Ваша Корзина
SI9102DJ – Описание
Технические характеристики
- Функция: Switch
- Корпус: 14-PDIP
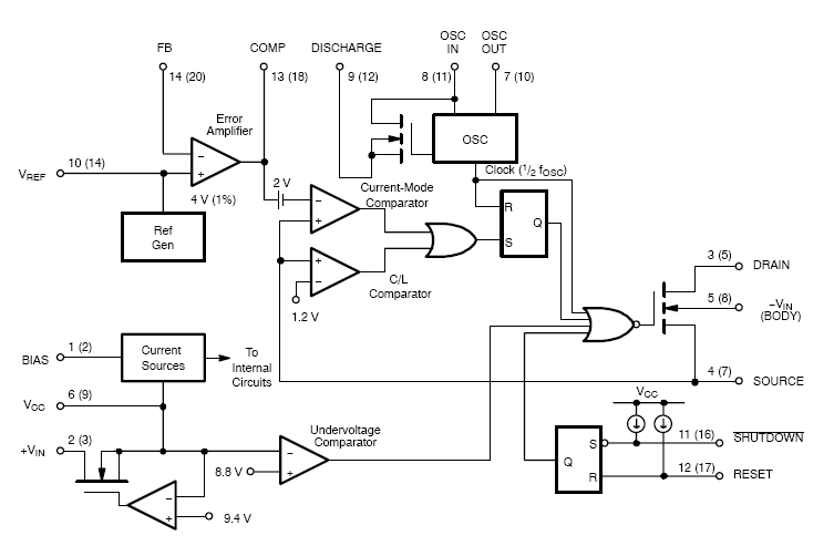
Функциональная блок-схема

Назначение выводов

Бесплатно по России
Функциональная блок-схема

Назначение выводов

SI9102DJ (SI9102DJ.pdf, 78 Kb) [Скачать]