0
Ваша Корзина
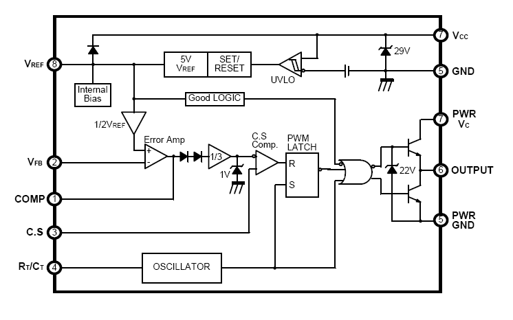
KA3882 – Описание
Технические характеристики
- Частотный диапозон: 47 ~ 57кГц
- Входное напряжение: 12 ~ 30 В
- Мощность: 1 Вт
- Корпус: 8-DIP (300 mil)
- Рабочая температура: 0°C ~ 70°C
- Не содержит свинца
Функциональная блок-схема

