0
Ваша Корзина
KA3525A – Описание
- PWM Type: Voltage Mode
- Число выходов: 2
- Частота: 350 кГц макс.
- Рабочий цикл: 49%
- Напряжение питания: 8~ 40 В
- Buck: есть
- Boost: нет
- Flyback: нет
- Инверсия: нет
- Удвоитель: нет
- Делитель: нет
- Cuk: нет
- Изоляция: нет
- Рабочая температура: 0°C ~ 70°C
- Корпус: 16-DIP
- Не содержит свинца
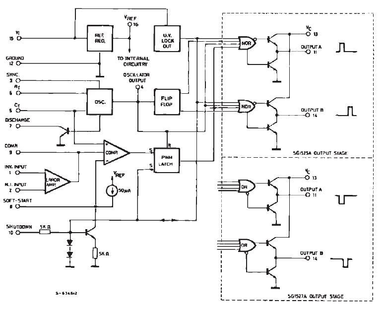
Функциональная блок-схема

Назначение выводов

